x
UAI
Fim dos problemas?

Ford cria portas inteligentes para evitar que você acerte objetos

Nova patente da marca americana detecta objetos próximos e promete evitar problemas cotidianos

Publicidade
Ford Mustang Mach-E
Ford Mustang Mach-E Foto: Divulgação/Ford

Quem nunca ficou com medo de ter a porta do seu carro amassada por outro veículo em um estacionamento? Essa situação é relativamente comum em estacionamentos públicos ou shoppings, por exemplo. A Ford patenteou um sistema que promete acabar com esse problema.

O novo sistema patenteado nos Estados Unidos promete reduzir a velocidade da porta, ou melhor, criar resistência ao movimento, para evitar que o usuário acerte algum objeto, ou mesmo outro veículo ao abrir a porta.

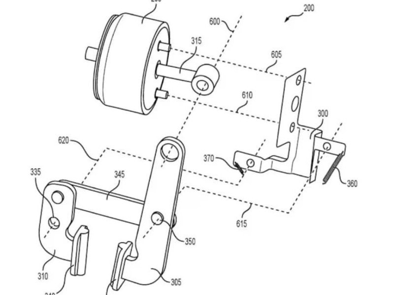
A tecnologia registrada usa sensores para detectar o que há perto da porta e acelerômetros para registrar a velocidade do movimento da porta. Caso o sistema detecte que a porta está muito rápida, ou que há um objeto na direção da porta, um sistema com alavancas, molas e sapatas de freio atuam para reduzir a velocidade da porta.

Sistema de "freios" para portas registrados pela Ford
Sistema de "freios" para portas registrados pela Ford Foto: Reprodução

O sistema foi registrado pela Ford em 2024 e não se sabe ainda se será utilizado nos carros de produção da marca. Tradicionalmente, as fabricantes costumam registrar seus projetos somente para garantir a proteção de suas ideias, e muitas nem devem chegar às ruas.

Considerando o histórico de recalls da Ford e os problemas na China, por exemplo, com assistência elétrica nas portas, talvez o ideal seja continuar no bom e velho sistema tradicional de portas. Os clientes, por sua vez, terão que conviver ainda com a possibilidade de dar portadas em outros carros.